Hallo Gemeinde,
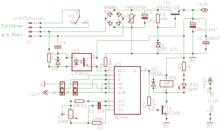
auf meiner Webseite http://www.oliver-schlenker.de.vu habe ich vor Jahren mal eine Bastelei veröffentlich, die durch das Klingelzeichen des Telefons Rechner gestartet und/oder wieder ausgeschaltet hat. Das Teil läuft bei mir seit Jahren zuverlässig als Alternative zum AVR-NET-IO, welches ich dann über das Internet nutze um die Rechner zu starten, herunterzufahren oder Eingänge abzufragen.
Hier nun meine Idee mit der Bitte um Unterstützung:
Am Eingang 1 des Boards wird mitgezählt, wie oft das Klingelzeichen-Relais den Kontakt am Eingang 1 geschlossen hat.
(Pro Anruf schaltet das Relais nur einmal!)
Nun dachte ich mir, wäre es ganz interessant wenn ich z. b. 3x (=3 x Klingeln mit Wählzeitverzögerung) anrufe; innerhalb eines bestimmten Zeitfensterns von z. b. 1 Minute, wird z. b. der Ausgang 3 geschaltet wird. Nach Ablauf dieser Zeit geht die Platine wieder in "Lauerstellung". So hätte man die Möglichkeit je nach "Anrufanzahl" das entsprechende Gerät ein-/auszuschalten.
Mir ist durchaus klar, dass die Geschichte über das Internet und einem autarkten Board direkt über den Webbrowser praktikabler ist, allerdings würde mich hier interessieren wie ich die Logik dazu unter E2000 aufbauen kann.
Ich erwarte hier von der Gemeinde kein fertiges Programm, aber für einen Denkanstoß in die richtige Richtung wäre ich Euch sehr dankbar. Ich hatte probiert das mit Countern pro Klingelzahl und einem Timer zu lösen, allerdings ist mir nicht klar, wie ich die Ausgänge exclusiv schalten kann, da ich das irgendwie immer nur additiv hinbekomme!
Danke im Voraus und ein schönes Wochenende!
_________________________
- AVR-NET-IO mit Pollin 1.03+Eigenbau K8IO+LCD (Fernstart div. Rechner)
- AVR-NET-IO mit Pollin 1.03+K8IO+Funksender (Funksteckdosen+Tests)
- E2000-NET-IO mit E2000 2.2.1c+ADD1.3+I2C-LCD (Lernen/Spielen)
##### Nähere Infos auf http://www.oliver-schlenker.de.vu #####
Bitte um Hilfe für Logik bei Projekt
20.01.2013 - 11:05:36 Uhr
Themenstarter
