Elektronik2000.de Forum
» E2000 - PLUS - Software
» E2000 - PLUS - Logik
Drehstromzähler Verbrauchsanzeige und Auswertung
Seiten (5): « 1 2 3 [4] 5 »  
Autor Beitrag
 
Magican
Und ich hab mich schon gewundert warum keine vernünftigen Signale rauskommen. Da hat mich der Aufdruck "Input" auf der Platine verwirrt.

Jetzt kommt jede Minute passende Werte, 38, 42, 27, usw. (Standby Last)

Wie kann ich das Ganze jetzt in eine Logik packen damit ich z.B. die Anzeige 7,5 kWh bekomme?
10.000Impulse / kWh ist der Umrechnungsfaktor. Ich habe es mit Berechner, Zähler, Time Bausteinen probiert, leider finde ich da aber keinen richtigen Lösungsweg. Wie hast du das in deiner Logik berechnet?
Magican ist offline  
 
chemboy (Betatester)
Hallo,
was willst Du den anzeigen? Die Arbeit oder die Leistung sieh mal hier:
http://www.elektronik2000.de/forum/thread.php?id=1518

Grüße
Jürgen
Zuletzt bearbeitet 04.06.2020 - 00:49:03 Uhr von chemboy
chemboy ist offline  
 
Magican
Ja genau, das habe ich gesucht, danke für deinen Hinweis!
Jetzt läuft alles so wie es soll, Strom, Wasser und Strom-verbrauch in E2000! Echt ein super System, danke nochmal
Magican ist offline  
 
joba104 (Betatester)
Hallo,

habe heute einen neuen Stromzähler bekommen: DTZ541- ZDBA.

Da sollen über eine LED Impulse kommen, die man dann auswerten kann. 1000/ KWh.

Eine andere Schnittstelle scheint nicht zur Verfügung zu stehen.

Hat hier jemand so einen Zähler und schon was gemacht?

Gruß Joba
joba104 ist offline  
 
Manni-Pi (Entwickler)

Manni
Hallo Joba,
hab zwar einen anderen Zähler aber habe auch zuerst mit den Pulsen angefangen und dann auf das Auslesen der Kundenschnittstelle umgestellt mit MQTT und einem umgebauten Sonoff Basic. Das funktioniert perfekt. Kann die mal noch Bilder und Schaltung anhängen wie Zeit ist. Muss ich aber raussuchen. Um alles darzustellen brauchst Du aber den PIN von deinem Netzbetreiber. War bei uns kein Problem. Einfach angerufen und die PIN wurde mir zugeschickt. Damit schaltet man dann die Ausgabe aller Daten über die Schnittstelle frei.

Impulse kann man mit einer Fotodiode und einem Zählermodul zählen. Ist aber nicht so komfortabel.
Mit Diode sah das so aus:


Mit selbstgebasteltem Magnetauslesekopf sieht das jetzt so aus:


Melde mich nochmal
Gruß
Manfred 8) = Cooler Smilie
Anhänge
Zaehler.JPG (81,0 KB)
Manni-Pi ist offline  
 
Manni-Pi (Entwickler)

Manni
Hallo Joba,
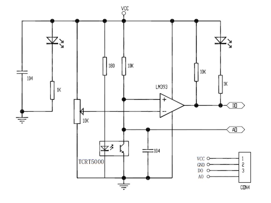
hier nochmal zum Auslesen der Impulse eine kleine Schaltung die ich zuerst für den Analogzähler genutzt habe mit einer Reflexlichtschranke (CNY 70).



Damit konnte man die Umdrehungen der Zählerscheibe auslesen und zählen. Als ich dann den digitalen Zähler bekommen hatte habe ich den 180 Ohm Widerstand und den CNY 70 ausgebaut und diesen durch einen BPW41 Photodiode ersetzt. Das hat gut funktioniert. Mein Zähler hat allerdings 10000 Impulse pro kW geliefert. Das sollte bei deinem Zähler aber auch so funktionieren.

Wenn Du allerdings die PIN von deinem Netzbetreiber bekommen hast und den Zähler digital auslesen möchtest um auch die Einzelwerte der Phasen anzuzeigen dann musst Du mit einem Sonoff oder WEMOS D1 Modul und einem kleinen IR-Empfänger, am Besten aus einem TCRT5000 gebastelt, arbeiten. Das funktioniert echt gut. Ich habe dzu einen Sonoff Basic mit einem Eingang erweitert und sende die Werte über Tasmota per WLAN direkt auf den MQTT Server. Ist echt kein Hexenwerk.

Das sieht dann z.B. so aus:



Bei Interesse für weitere Infos bitte Melden.

Gruß
Manfred 8) = Cooler Smilie
Anhänge
Sonoff_Zaehler.jpg (104,4 KB)
Manni-Pi ist offline  
 
joba104 (Betatester)
Hallo Mann-Pi,

Vielen Dank für die Schaltung, brauche ich nicht selbst versuchen.
Also, mein Zähler macht auch 10000 Impulse pro KWh. Pin wurde gestern schon telefonisch durchgegeben. Hab mal einen Fernbedienungsprüfer von ELV an die LED gehalten. Da kommt in kurzen Abständen ein Impuls und ein Dauerflimmern.

Ich probiere mal die Schaltung, ob ich das hinbekomme.

Gruß Joba
joba104 ist offline  
 
Manni-Pi (Entwickler)

Manni
Hallo Joba,
wenn Du es noch etwas einfacher möchtest dann kannst Du auch direkt den TCRT5000 bei der Bucht bestellen. Da gibts einen Anbieter in Deutschland für ein paar Euro liefert der die Module in 2 Tagen. Hier mal das Schaltbild vom Modul. Zum Auslesen muss man einfach die Sende LED ausbauen und den C104 komplett entfernen. Der verschleift einfach die Signalflanken bei schnellen Impulsen. Nach dem Entfernen hat alles beim Auslesen funktioniert.



Das Teil ist echt super empfindlich und gut in ein Gehäuse einzubauen.
Wenn Du noch ein Bild brauchst welcher Kondensator es ist dann melde dich.

Gruß
Manfred 8) = Cooler Smilie
Anhänge
Manni-Pi ist offline  
 
joba104 (Betatester)
Hallo,

so wie Du das hast ist das natürlich sehr komfortabel. Aber mit MQTT usw kenne ich mich nicht aus.

Ich werde mal Deine Schaltung aufbauen.

Dazu eine Frage:

Wenn ich links in Deiner Schaltung eine Fotodiode einbaue und die, grob gesagt, auf die LED des
Zählers aufklebe, kann ich den Ausgang Deiner Schaltung an ein E2000- Modul anschließen?

So wie ich das in der Beschreibung meines Zählers verstehe, steht dem Endkunden nur die LED zur Verfügung. Da ist wohl noch eine andere Schnittstelle, aber die ist hinter der Verplombung.

Gruß Joba
joba104 ist offline  
 
Manni-Pi (Entwickler)

Manni
Hallo Joba,
wie oben schon geschrieben einfach eine Fotodiode ( beste Erfahrung mit BPW41 ) an den Eingang der Schaltung und den Ausgang des Optokopplers an den Input des Impuls-Frequenz Modules. Optokoppler Pin 4 an GND und Pin5 an den Input. Zusätzlich benötigst Du noch einen Pull-Up Widerstand ( 10kOhm wäre Ok) gegen die 12V und den Dip Schalter zur Z-Diode anschalten je nach gewähltem Eingang am Modul (Eingang1 DIP 5+6 an, Eingang 2 DIP 7+8 an). Mit dem Optokoppler bist Du halt komplett getrennt. Wenn Du den Pull-Up Widerstand gegen 5V machst kannst Du die Z-Diode am Eingang auch aus lassen. Wenn Du die 5V vom Zähler Modul benutzt für die Schaltung kannst Du den Optokoppler sparen. R2, R5, LED1 und IC2 weg lassen und PIN6 von IC1 direkt an den Eingang vom Zähler und die Impulse werden direkt mit 5V ausgegeben.
Das mit MQTT ist auch kein Hexenwerk und viel komfortabler. Hatte mir mal die Anleitung deines Zählers im Netz angeschaut. Da war der Ausgang für die Daten nicht verdeckt. Kannst ja mal ein Bild deines Zählers posten. Würde mich interessieren ob das nicht doch machbar ist.

Viel Spaß beim Basteln.
Manfred 8) = Cooler Smilie
Manni-Pi ist offline  
Seiten (5): « 1 2 3 [4] 5 »  
 
Suche
» Erweiterte Suche
Optionen
Druckansicht Druckansicht
Thema weiterempfehlen Thema weiterempfehlen