Elektronik2000.de Forum
» E2000 - Hardware (Altes System)
» [E²Bus] Output-Device 8-Fach
8 fach Universal SMD Output mini Proto
Seiten (1): [1]  
Autor Beitrag
 
testefan
8 fach Universal SMD Output mini Proto
Hallo!

möchte hier mal mein eigenes 8 fach Universal Modul vorstellen.

Es ist als Teil-SMD aufgebaut.

Habe nach dem Tiny nur eine Stiftleiste gesetzt um die weitere Beschaltung je "Wunsch" zu fertigen.

So kann ich mein Modul als 2/8 fach Out oder input einsetzen

auf dem Bild ist der erste Proto zu sehen ( 5,4 x 3 cm)
mein neuer Entwurf liegt schon bei 4,8 x 3 cm (etwas geht noch ;-) )

Wenn die Platine fertig und mal getestet ist, kann ich sie gerne zu verfügung stellen.

Für Fragen und Anregungen bin ich offen.

allen noch ein schönes Wochenende!!!

CU
Anhänge
testefan ist offline  
 
Samurai1967

Samurai1967
Hallo,

super, ist ja ein richtig schnuckeliges Teil und gut unter zu bringen in UP-Dosen o. ä.

Eine Frage da ich mit SMD-Teilen (noch) keine Erfahrung habe:
Wie programmiert man einen SMD-Tiny, gibts da irgendwelche Klemmadapterfür EVA-Boards o. ä.?
Das kann ich mir nicht so richtig vorstellen.
_________________________
- AVR-NET-IO mit Pollin 1.03+Eigenbau K8IO+LCD (Fernstart div. Rechner)
- AVR-NET-IO mit Pollin 1.03+K8IO+Funksender (Funksteckdosen+Tests)
- E2000-NET-IO mit E2000 2.2.1c+ADD1.3+I2C-LCD (Lernen/Spielen)
##### Nähere Infos auf http://www.oliver-schlenker.de.vu #####
Samurai1967 ist offline  
 
testefan
Hallo!

Danke erstmal...

Ich habe mir selbst einen Sockel gebastelt wo den SMD Tiny reinlege und so proggen kann.
Kann Montag ein Foto schicken davon...
Werde aber noch was machen um auch die verlöteten Tiny neu zu flashen...aber erst wenn das neue Layout fertig ist.

Mfg
testefan ist offline  
 
testefan
Hallo!

Die neue Version von meinen Universal Bus Modul ist mal fertig.

Auf dem Bild ist ein "Normaler" Tiny 2313 zum größenvergleich.
Bin jetzt auf 45 mal 30 mm runter.

Teile müssen noch bestellt werden und dann gehts an Bestücken und Testen.

MFG
Anhänge
Bus Modul.jpg (303,1 KB)
testefan ist offline  
 
testefan
Hatte ich vorher vergessen..

falls jemand das Layout haben will... habe es in Sprint Layout 6.0 gezeichnet.

kann gerne weiter verwendet werden!

**Vorsicht** das Layout bitte Kontrollieren, ich muss es erst selbst testen!!!!
Keine Garantie auf Funktion!!!

Bei Anregungen oder Fragen kann gerne gemailt werden.

MFG
Anhänge
testefan ist offline  
 
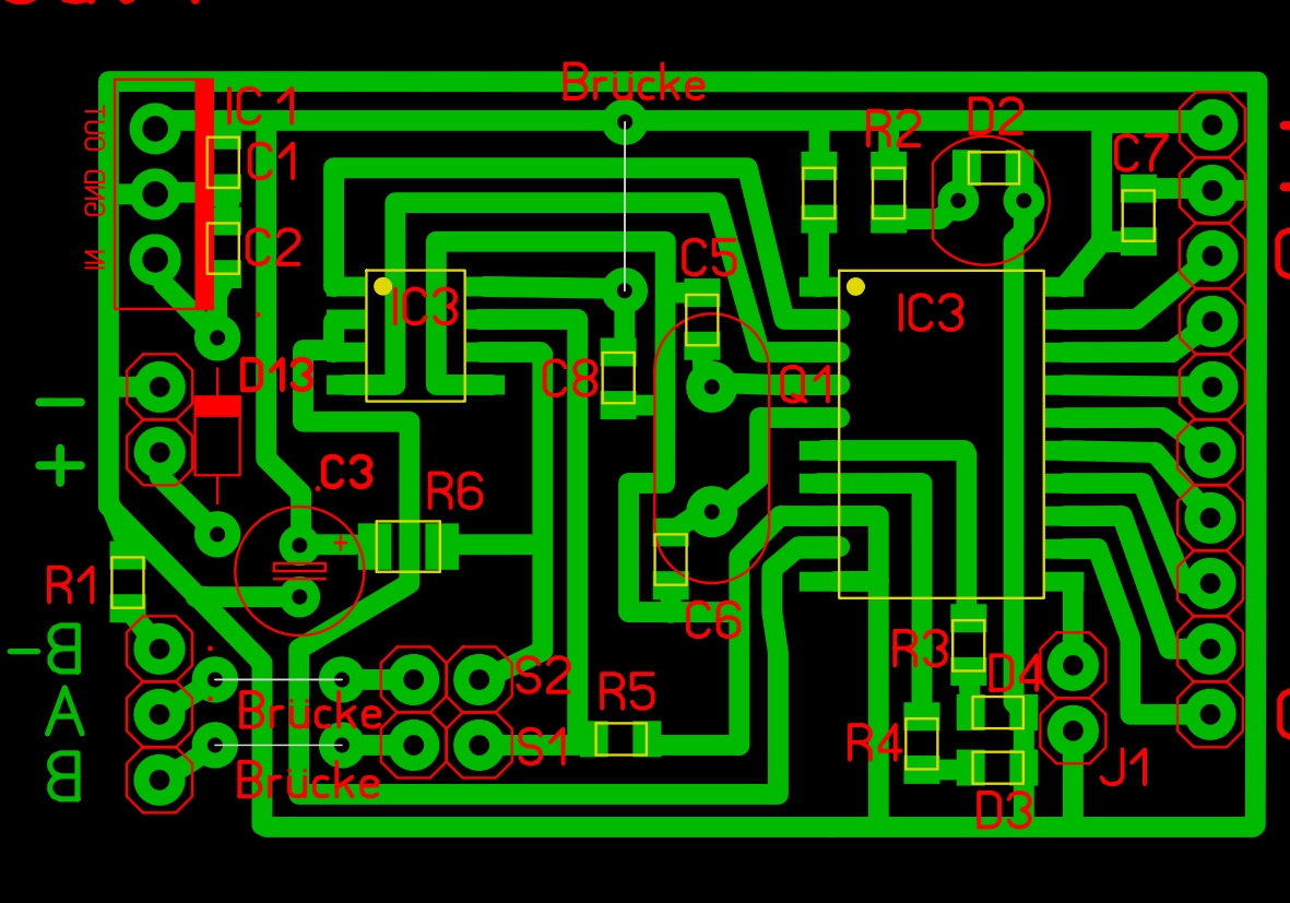
testefan
Zwischenstand:

Platine läuft, eine kleine Masseverbindung hat noch gefällt und minimale Anpassungen wurden gemacht.
lasse das Modul übers Wochenende laufen.
Baue noch ein Proto-test Board in ein Gehäuse und im Laufe der nächsten Woche werde ich ein Bild davon machen.
Auch das Layout wird beschriftet und an neuen Ideen gebastelt.

so long... schönes Weekend!
testefan ist offline  
 
testefan
Endstand:

Platine lief Tage lange ohne Probleme..

falls es jemand nachbauen will, hier ist das Layout im Sprint Layout Format

Bestückung ist dem Schaltplan des 8 fach Output zu entnehmen, es fehlen nur die 8 Transistoren, Leds und Vorwiderstände

MFG
Anhänge
Modul UNI SMD.JPG (491,1 KB)
Modul UNI SMD.zip (473,1 KB)
testefan ist offline  
Seiten (1): [1]  
 
Suche
» Erweiterte Suche
Optionen
Druckansicht Druckansicht
Thema weiterempfehlen Thema weiterempfehlen