hallo chemboy, die Rückmeldung "0 oder 1" erhalte ich wenn ich einen Schaltbefehl sende
die Auswertung vom http Baustein funktioniert auch.
Meine Frage ist wie ich den Status abfrage ohne einen Schaltbefehl zu senden.
Gruß Bernd
Alexa steuert Raspi und NodeMCU ESP8266 | Seiten (5): « 1 2 3 [4] 5 » |
| Autor | Beitrag |
29.01.2018 - 07:19:16 Uhr |
|
|
benni
(Betatester)
Registriert seit: Februar 2012
Beiträge: 72 |
|
|
@ chemboy Post 25
hallo chemboy, die Rückmeldung "0 oder 1" erhalte ich wenn ich einen Schaltbefehl sende
die Auswertung vom http Baustein funktioniert auch. Meine Frage ist wie ich den Status abfrage ohne einen Schaltbefehl zu senden. Gruß Bernd |
|
|
|
|
|
|
29.01.2018 - 07:57:08 Uhr |
|
|
chemboy
(Betatester)
Registriert seit: Oktober 2011
Beiträge: 212 |
|
|
@benni,
die statusabfrage bei der bridge macht eigentlich keinen Sinne da die Baumarktdosen ja keinen Status zurückbringen. Anders sieht's bei den sonoff-s20 usw aus, da kannst Du den Status abrufen. Der Befehl steht mit in der Wiki der Espurna, einfach da nochmal nachschauen. Ich glaub man läßt einfach das "&value=2" weg, dann hast Du eine Statusabfrage. Viele Grüße Zuletzt bearbeitet 29.01.2018 - 08:26:35 Uhr von chemboy |
|
|
|
|
|
|
29.01.2018 - 16:47:40 Uhr |
|
|
Manni-Pi
(Entwickler)
Manni Registriert seit: Juni 2014
Beiträge: 647 |
|
|
Hallo,
habe jetzt auch mal den Status der S20 Schalter mit abgefragt. Egal ob man den Toggelbetrieb (value=2) wählt oder 1 oder 0 schickt. Scheinbar wird die Abfrage vor dem Ausfüren des Befehls gemacht und der Zustand ist damit invertiert. Also wenn ich 1 sende und damit einschalte kommt eine 0 zurück und umgekeht. Im Toggelbetrieb kommt nach dem Einschalten eine 0 und nach dem Ausschalten eine 1 zurück. Wenn ich aber dann eine reine Abfrage sende ohne "value" kommt die gewünschte 1 bei angezogenem Relais und die 0 bei abgefallenem Relais. Muss also die Anzeige am Http-Baustein invertieren. Wenn eine 0 vorhanden ist als Antwort ist das Relais an. ![]() Ist das bei euch genau so. Gruß Manfred ![]() |
|
|
|
|
|
|
29.01.2018 - 22:44:36 Uhr |
|
|
chemboy
(Betatester)
Registriert seit: Oktober 2011
Beiträge: 212 |
|
|
@manni,
war bei mir auch so, einfach invertieren,fertig ![]() |
|
|
|
|
|
|
04.02.2018 - 23:05:02 Uhr |
|
|
chemboy
(Betatester)
Registriert seit: Oktober 2011
Beiträge: 212 |
|
|
Re: http requests mit esp8266 versenden
Zitat von benni: Hallo zusammen, ich habe gerade eine bekloppte Idee. Hat jemand schon Mal ein Projekt gesehen wo der esp ein http requests schickt, wenn einer der Eingänge ein Signal bekommt? Ich möchte einen Fernschalter bauen an einem Punkt wo ich weder Strom noch Bus habe. Gruß Bernd Hallo, habe mal bisschen rumprobiert mit dem Problem einen http-Befehl von der esp aus zu schicken. Das funktioniert relativ einfach mit der espeasy-Software. Damit kann ich mit einem http-befehl z.B meine Sonoffsteckdose schalten. Somit müsste es ja auch möglich sein einen virtuellen Input der E2000plus zu schalten(Test folgt noch). Das ist für diejenige interessant, wo kein Buskabel liegt. |
|
|
|
|
|
|
08.02.2018 - 21:05:19 Uhr |
|
|
Manni-Pi
(Entwickler)
Manni Registriert seit: Juni 2014
Beiträge: 647 |
|
|
Hallo,
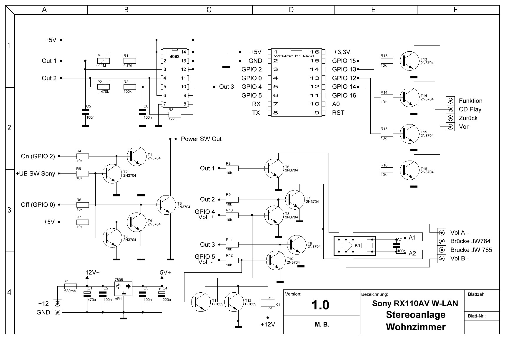
das mit den http Befehlen die vom esp versendet werden klingt sehr interessant. Ich habe mal meine S20, Bridge und D1 mini´s auf Espurna 1.12.3 upgedatet und bin am Teste. Dazu habe ich mir ein neues Projekt angefangen. Ich werde mal versuchen meine alte Sony Stereoanlage mit Hilfe eines D1 Modules per Alexa und W-LAN zu bedienen. Dazu habe ich mir eine Platine gebastelt die ich demnächst in die Anlage einbauen werde. Leider hat die Anlage einen Drehgeber als Lautstärkeregler. Den doppelten Takt mit einer Phasenverschiebung habe ich jetzt mit einem 4093 und ein paar Bauteilen nachgebildet und der Regler wird mit Hilfe eines Relais abgehängt und der Takt auf die beiden Prozessoreingänge geschaltet. Einen Taktausgang kann man invertieren für Volume Minus. Damit habe ich noch 6 Open-Kollektor Ausgänge frei zum Schalten von Ein/Aus,Eingangswahl, Weiter und Zurück. Hier noch ein Bild: Übrigens war ja hier auch schon ein Eintrag im Forum bei dem es darum ging, dass Espurna nach dem Ziehen vom Netzstecker immer alles verloren hat. Ich habe das hier auch mehrfach erlebt und weiss jetzt wann das passiert. Das D1 zieht beim Einschalten und auch zwischendurch sehr hohe Spitzenströme. Ein 2A Steckernetzteil schafft da Abhilfe. Seit ich das verwendet habe sind alle Daten auch beim Ausstecken noch da. Deshalb ist auf meiner Platine ein 220uF Elko und ein 100nF vor dem Modul. Damit hat das Modul schon viele Einschaltversuche geschafft ohne Datenverlust. ![]() Schönen Fasching Manfred
|
|
|
|
|
|
|
09.02.2018 - 06:03:33 Uhr |
|
huggy
ThemenstarterRegistriert seit: November 2012
Beiträge: 582 |
|
|
W-Lan Stereoanlage mit Sprachbedienung, auch net schlecht
![]() Hab vor ein paar Wochen was ähnliches gebastelt. Meine Eltern haben oben einen Panasonic Fernseher stehen, wo ab und zu mal der Mediaplayer benutzt wird. Nur die Menüführung dahin ist etwas beschrenkt, zumal für nicht Technik-Begeisterte. Hab ich einem Atmega die Fernbedienungssignale eingetrichtert, und das Ding zusamen mit einem FS-20 Empfänger hinterm Fernseher verbaut. Abgesetzte IR-Led, die lugt unter dem Fuß vom Fernseher hervor. Drückt man jetzt eine Taste auf der FS-20 Fernbedienung, navigiert die Glotze selbstständig zu dem Auswahlmenü vom Mediaplayer. Dann einfach Pfeil < oder > und OK. Werde das im Sommer wieder bauen, dann wird mein Wohnzimmer renoviert. Ziel: Glotze und 5.1 Verstärker einschalten und vor allem ausschalten. Ich penn liebend gerne auf der Couch ein und alles rennt die Nacht über..... |
|
|
|
|
|
|
10.02.2018 - 00:29:15 Uhr |
|
huggy
ThemenstarterRegistriert seit: November 2012
Beiträge: 582 |
|
|
Frage:
Hat irgendjemand von euch mir ne E-mail geschickt, wie ich die "Lichtsignale" in den Atmega geladen habe ?? Hab ne komische Mail im Postfach, wo Gockel meckert, das die evtl nicht vom Absender stammen könnte ?? |
|
|
|
|
|
|
25.02.2018 - 20:12:42 Uhr |
|
|
Manni-Pi
(Entwickler)
Manni Registriert seit: Juni 2014
Beiträge: 647 |
|
|
Hallo,
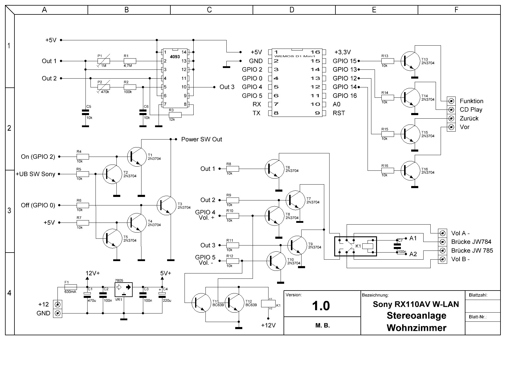
wie oben beschrieben habe ich mich heute dran gesetzt und die ESP8266 Platine in meine Stereoanlage eingepflanzt. Das Ganze läuft mit e2000 und HTTP Bausteinen als Fernsteuerung jetzt einwandfrei. Habe die wichtigsten Befehle aufgelegt. Bin echt begeistert. Hier ein Bild vom Einbau und die Bedienung: Hier der Schaltplan: Schönen Sonntag Abend noch an alle. Manfred
|
|
|
|
|
|
|
26.02.2018 - 17:48:33 Uhr |
|
|
Manni-Pi
(Entwickler)
Manni Registriert seit: Juni 2014
Beiträge: 647 |
|
|
Hallo,
im Anhang nochmal der geänderte Schaltplan. Es hatte sich der Fehlerteufel eingeschlichen. Die Kondensatoren C5 und C6 sind natürlich 100nF und keine 10k. ![]() Gruß Manfred
|
|
|
|
|
|
|
| Seiten (5): « 1 2 3 [4] 5 » |
| Suche |
| » Erweiterte Suche |
| Optionen |
Druckansicht
Thema weiterempfehlen
|