Hallo Manni-Pi,
das Frequenzmodul gibt keine Werte aus. Die rote LED leuchtet dauerhaft. Der Windsenor ist an Input 2 an Minus und RV angeschlossen.
Vielen Dank schon mal!
Gruß
Gerd
| Seiten (7): « 1 2 3 4 [5] 6 7 » |
| Autor | Beitrag |
08.02.2017 - 11:58:55 Uhr |
|
|
rwn2014
Registriert seit: Dezember 2014
Beiträge: 8 |
|
|
Hallo Manni-Pi,
das Frequenzmodul gibt keine Werte aus. Die rote LED leuchtet dauerhaft. Der Windsenor ist an Input 2 an Minus und RV angeschlossen. Vielen Dank schon mal! Gruß Gerd |
|
|
|
|
|
|
08.02.2017 - 13:41:49 Uhr |
|
|
Manni-Pi
(Entwickler)
Manni Registriert seit: Juni 2014
Beiträge: 647 |
|
|
Hallo rwn2014,
das sieht so weit gut aus. Ich würde zuerst mal den WS abklemmen und mit einem Ohmmeter oder Durchgangsprüfer testen ob beim drehen des Windrades auch Impulse kommen und nicht der Reedschalter im WS defekt ist. Um einen sauberen Pegel zu bekommen würde ich den Dipschalter 1 auch auf on schalten zur Aktivierung der Z-Diode und einen 10kOhm Widerstand zwischen Eingang und 12V Klemme anschließen. Dann hast du saubere 4,7V Highpegel. Zum testen kannst du dann den Eingang einfach gegen Masse brücken und es müsste ein Impuls gezählt werden und die LED müsste auch aus und an gehen je nach Pegel. Das gleiche müsste dann passieren beim drehen des Windsensors. In der Logik würde ich erst mal nur einen virtuellen Out an den Ausgang2 hängen und den einfach mal anzeigen. Weitere Verarbeitungsschritte erst wenn alles funktioniert. Viel Erfolg Manfred ![]() |
|
|
|
|
|
|
08.02.2017 - 14:31:07 Uhr |
|
|
rwn2014
Registriert seit: Dezember 2014
Beiträge: 8 |
|
|
Hallo Manni-Pi,
das wars! Funktioniert jetzt! Vielen Dank!! Gruß Gerd |
|
|
|
|
|
|
08.02.2017 - 14:32:44 Uhr |
|
|
rwn2014
Registriert seit: Dezember 2014
Beiträge: 8 |
|
|
Hallo Manni-Pi,
welche Verarbeitungschritte wären noch notwendig? Gruß Gerd |
|
|
|
|
|
|
08.02.2017 - 15:14:51 Uhr |
|
|
Manni-Pi
(Entwickler)
Manni Registriert seit: Juni 2014
Beiträge: 647 |
|
|
Hallo,
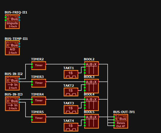
Super dass es jetzt funktioniert. ![]() Im Anhang habe ich mal den Windsensorteil meiner Steuerung angehängt. Sie gibt m/s und km/h aus. Außerdem gibt es einen Maximalwert der gespeichert bleibt bis man ihn resettet. Bei bestimmten Geschwindigkeiten werden Mails verschickt und dann für eine Stunde unterdrückt. Ich habe bei mir noch eine zusätzliche Ansteuerung für meine Lüftungsklappen im Haus und Ausgänge zum LCD-Display. Die werden ab einer bestimmten Windgeschwindigkeit geschlossen. Das hab ich hier aber rausgenommen. Es stehen dir alle Möglichkeiten offen. ![]() Gruß Manfred |
|
|
|
|
|
|
24.04.2020 - 11:59:11 Uhr |
|
Gexle
ThemenstarterRegistriert seit: Januar 2013
Beiträge: 428 |
|
|
Windsensor 0-5V
Hallo
Ich muss das Thema nochmal aufgreifen ich möchte bei einem E2000 Plus analog Modul einen Windsensor verbauen bzw. dann über die Logik auswerten. Der Windsensor hat eine Ausgangsspannung von 0-5V und der analog Eingang kann eben das 0-5V Signal von 0-1023 Schritten(BIT) auflösen.. Laut Datenblatt sind 1m/s - 0,17V das heist dann bei 0-5V bzw. 0.30m/s würden das 34,8 Schritte pro m/s sein... Meine Frage wie muss oder kann ich das anstellen das mir eben die 0-5V ausgewertet werden bzw. eben dann die richtige Windgeschwindigkeit angezeigt würde? Muss in der Hardware bzw. Busmodul auch noch was angepasst werden meiner Meinung nach nicht. Da die E2000 eh nicht unterscheidet zwischen Windsensor 0-5V und Temp.Sensor oder? Danke Zuletzt bearbeitet 24.04.2020 - 12:55:25 Uhr von Gexle |
|
|
|
|
|
|
24.04.2020 - 13:04:57 Uhr |
|
Gexle
ThemenstarterRegistriert seit: Januar 2013
Beiträge: 428 |
|
|
Wie funktioniert das eigentlich bei dem analog Modul?
Der Dallas DS18B20 ist doch ein 1-Wire Temperatursensor nicht? Da wir aber eine Analoges Modul haben gibt der DS18B20 doch auch 0-5V aus oder da wir einen 5V Spannungsversorgung haben nicht. Wird das über den 2,2kohm Widerstand erreicht?? Kann mir das vielleicht jemand etwas erklären? Mfg |
|
|
|
|
|
|
24.04.2020 - 16:31:21 Uhr |
|
|
fasabi
(Betatester)
Registriert seit: Dezember 2012
Beiträge: 574 |
|
|
Hallo Gexle
Je nachdem wie du den Port Konfigurierst. Als DS18x20,DHTxx, oder ADC . noch was vergessen? Der DS18x20 gibt ein Digitales Signal aus. Der 2,2kOhm ist ein Pull up Widerstand. Um eine Spannung zu messen musst du ADC einstellen. Noch mal 10 Bit Auflösung = 1024 Schritte macht 4.883mV je Digit 170mV:4,883=35 Digit=1m/s x3,6 =3,6km/h 1Digi =4,883mV=0,0287m/s x3,6=0,103km/h Dann ist aber auch bei 105km/h Schluss (5V). Hoffe ich habe mich nicht verrechnet. Der ADC Eingang darf auch nicht mit mehr als 5V belastet werden. (Schutzbeschaltung?) Gruß Falko _________________________ 2xRaspberry Pi3 mit 23 und 6 Modulen,1xRaspberry Pi2 mit 6 Modulen 1xRaspberry Pi3 zum Testen mit 3 Modulen 1xRaspberry Pi3 mit 2 Multi IO als Akkutester |
|
|
|
|
|
|
24.04.2020 - 17:04:50 Uhr |
|
Gexle
ThemenstarterRegistriert seit: Januar 2013
Beiträge: 428 |
|
|
Hallo
Vielen Dank Hab ein 2 Fach Modul dort kann ich nichts abändern in der Config warum das den ich messe darüber auch eine Temperatur. Nur beim 4fach da kann ich was ändern. |
|
|
|
|
|
|
24.04.2020 - 18:45:28 Uhr |
|
Gexle
ThemenstarterRegistriert seit: Januar 2013
Beiträge: 428 |
|
|
Hallo
So habs mal umgebaut und beim 4fach analog Port bei Kanal 1 auf ADC umgestellt! Aber wie kann ich das den auswerten das verstehe ich nicht ganz bzw. was soll oder kann ich da den nehmen? damit ich die gewünschten Anzeige M/S erhalten mit dem Wert. Danke euch Zuletzt bearbeitet 24.04.2020 - 18:55:37 Uhr von Gexle |
|
|
|
|
|
|
| Seiten (7): « 1 2 3 4 [5] 6 7 » |
| Suche |
| » Erweiterte Suche |
| Optionen |
Druckansicht
Thema weiterempfehlen
|