und bin mit Schraubklemmen auf knapp 40x40 gekommen.
Nur der Zuschnitt und ein abschließender Test fehlt noch. Bootloader ist schon drauf.
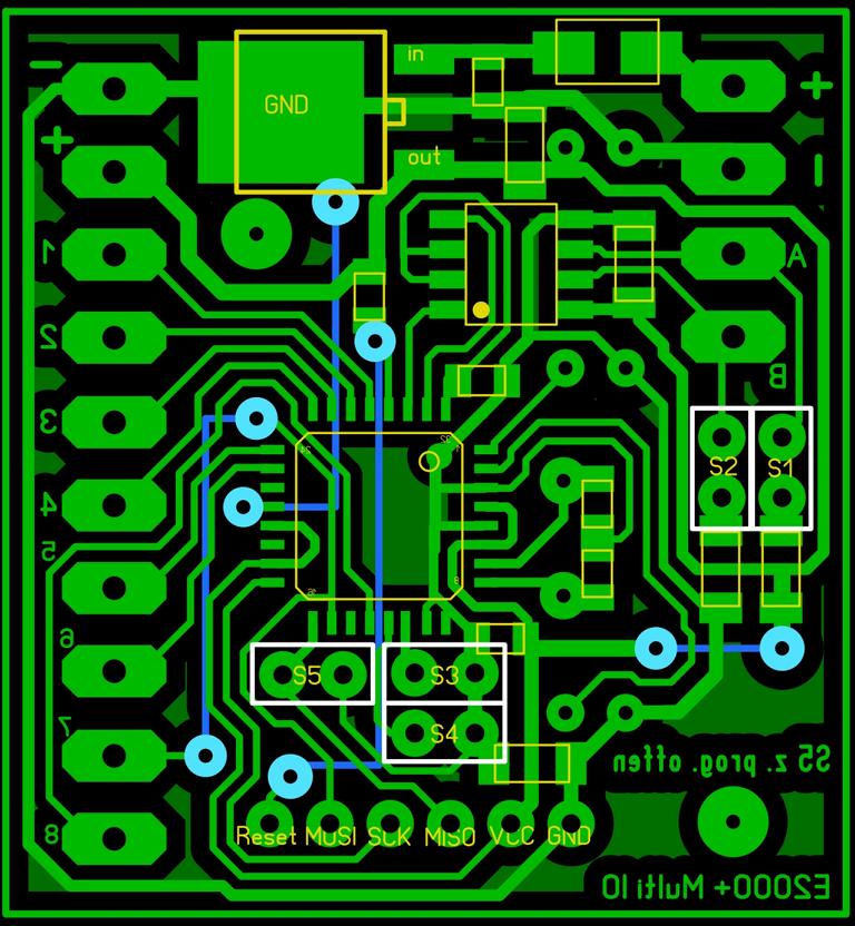
Layout folgt ---
Nachbau | Seiten (2): [1] 2 » |
| Autor | Beitrag |
25.11.2014 - 01:38:21 Uhr |
|
dussel
ThemenstarterRegistriert seit: Oktober 2014
Beiträge: 34 |
|
|
Nachbau
|
|
|
|
|
|
|
25.11.2014 - 02:10:58 Uhr |
|
dussel
ThemenstarterRegistriert seit: Oktober 2014
Beiträge: 34 |
|
|
|
|
|
|
13.12.2014 - 03:26:30 Uhr |
|
dussel
ThemenstarterRegistriert seit: Oktober 2014
Beiträge: 34 |
|
|
Neustart mit Bewährtem
Das Layout der SMD Version habe ich noch mal komplett geprüft und für gut befunden, nun muß ich nur noch messen (was heißt nur noch)
![]() Da ich aber auf jeden Fall weiterkommen will hab ich mir noch mal ein abgewandeltes original IO Modul gebastelt - und was soll ich sagen: Läuft auf anhieb. Jetzt fehlt noch ein MultiIO und mein eigentliches Projekt, die Klappensteuerung kann starten. Hier noch mal zwei Bilder der etwas modifizierten Version. Wie man auf der Unterseite erkennen kann: Ich brauch dringend wieder normale Platinen - das Ätzergebniss mit den Blauen ist nicht so toll! |
|
|
|
|
|
|
13.12.2014 - 05:13:27 Uhr |
|
|
huggy
Registriert seit: November 2012
Beiträge: 582 |
|
|
Wie hast du die Blaue denn gemacht, Tonertransfer oder belichtet ??
|
|
|
|
|
|
|
13.12.2014 - 11:49:34 Uhr |
|
dussel
ThemenstarterRegistriert seit: Oktober 2014
Beiträge: 34 |
|
|
Ich bin eher der (unterbelichtete) Belichtertyp. Entwickeln mit standart Ätznatron (für nen schmalen Taler aus der Apotheke) und Ätzen mit Salzsäure und Wasserstoffperoxid. Ist eine sehr sparsame Methode, für eine Europlatine nehme ich 25ml Wasser, 25ml Salzsäure und 12,5ml Wasserstoffperoxid.
Klappt meistens super, Leiterbahnen bis 0,2 sind kein Problem - blaues Platinenmaterial ausgenommen. Könnte sein das es eventuell etwas überlagert ist?? |
|
|
|
|
|
|
13.12.2014 - 19:54:01 Uhr |
|
|
Heidos
(Betatester)
Registriert seit: Juni 2011
Beiträge: 213 |
|
|
Wo bekommst du die Salzsäure und das Wasserstoffperoxid her und wie ist die % Sättigung?
Gruß Heidos |
|
|
|
|
|
|
13.12.2014 - 22:52:45 Uhr |
|
|
huggy
Registriert seit: November 2012
Beiträge: 582 |
|
|
Hatte vorhin gedacht, überlagert?? Geht das ??
Scheints ja, gerade was gelesen, wo jemand bis zu einem Jahr Fotoplatinen lagert. Und die Blaue da scheint vom Pollin zu sein ?? |
|
|
|
|
|
|
14.12.2014 - 00:31:50 Uhr |
|
dussel
ThemenstarterRegistriert seit: Oktober 2014
Beiträge: 34 |
|
|
Die Blauen habe ich von Octamex - und - die liegen schon länger als ein Jahr. Habt Ihr das auch - "die nehme ich für was Besonderes!" - irgendwie sind sie dann immer zu schade - so lange bis sie überlagert sind
und das wegen den paar Cent die dieses Material mehr kostet. Zu den Sättigungen: Salzsäure sowie auch Wasserstoffperoxid hat beides 30%. Salzsäure bekommt man über das I-net - ich meine auch schon mal gesehen zu haben das Wasserst..... angeboten wird. Ich hole mein Wasserstoffperoxid im 5 Liter Gebinde aus der Apotheke. Habe vor einigen Wochen ma grad den zweiten 5 Liter Kanister angefangen - wie schon erwähnt - man benötigt echt wenig Chemie bei passenden Schalen. Für die beiden letzten MultiIOs habe ich mir eine Mischung von je 12,5ml Wasser, 12,5ml Säure und 6,5ml Wasserstoffperoxid angesetzt. Man muß natürlich sagen: Für das Wasserstoffperoxid ist ein Nachweis, für was man es braucht und eine schriftliche Erklärung zum kaufen nötig. |
|
|
|
|
|
|
14.12.2014 - 00:52:04 Uhr |
|
dussel
ThemenstarterRegistriert seit: Oktober 2014
Beiträge: 34 |
|
|
Scheiß....
war wieder mal zu langsam beim ergänzen - Ärger! Also noch mal in Kurzform - - - Wichtig beim ätzen mit oben genannter ChemieImmer erst Wasser, dann Säure und als letztes Wasserstoffperoxid. Schutzbrille und säurefeste Handschuhe!!! Ich persönlich stell mir IMMER einen zwei Liter Napf mit Wasser neben die Ätzschale - ist zum abspülen und verdünnen wenn mal was passieren sollte. Außerdem auf eine gute Belüftung und ausreichende Raumgröße achten - beim ätzen entstehen giftige Dämpfe! Wem das alles ein zu großes Risiko oder zu viel Aufwand ist - Kauft die Platinen hier im Portal - der Preis ist gerechtfertigt und OK ![]() |
|
|
|
|
|
|
14.12.2014 - 17:34:02 Uhr |
|
|
Atmega1284
Registriert seit: Juli 2012
Beiträge: 278 |
|
|
Zitat von dussel: Wichtig beim ätzen mit oben genannter ChemieImmer erst Wasser, dann Säure und als letztes Wasserstoffperoxid. Ein altes Sprichwort heißt ja auch: Schüttest du Wasser in die Säure, dann geschieht das Ungeheure. ![]() Gruß Atmega1284 |
|
|
|
|
|
|
| Seiten (2): [1] 2 » |
| Suche |
| » Erweiterte Suche |
| Optionen |
Druckansicht
Thema weiterempfehlen
|