Elektronik2000.de Forum
» E2000 - PLUS - Hardware
» [22-Fach] Multi-IO Modul (Digital/Analog)
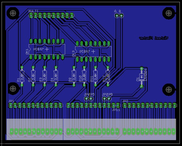
Potentialverteilung/ Eingangsplatine mit Klemmen und 8 Optokopplern
Thema: Potentialverteilung/ Eingangsplatine mit Klemmen und 8 Optokopplern
 
Autor Beitrag
 
sultanmichel
Potentialverteilung/ Eingangsplatine mit Klemmen und 8 Optokopplern
Hi Forum,
ich habe mich nun mal mit dem Thema Routing beschäftigt und herausgekommen ist o.g. Projekt.

Gedacht für dezentralen Einbau in 150er UP-Kastendosen.

Vorgabe war das ich die Steckkontakte , wo nötig, auf Klemmen bekomme, meine IY(St)-Y Busleitung sauber nacheinander klemmen kann sowie die Eingänge bei Bedarf über Opto betreiben habe.

Ich habe 2+ Potentiale, einmal Dauerplus und einmal Plus nur bei Automatikbetrieb (über Raspi).

Wer Lust und Erfahrung mit Routing (Eagle) hat , kann sich mein Werk ja mal ansehen.

Danke

sultanmichel



Anhänge
Board.jpg (79,8 KB)
Schaltplan.jpg (41,0 KB)

_________________________
Michael

Das Sultan kommt von meinem Blaupunkt Sultan Röhrenradio...

System:
Raspi 3 B
6x Multi 22-fach
1xLCD
Browser: Aktueller Firefox
Zuletzt bearbeitet 01.10.2015 - 19:10:31 Uhr von Tropby
sultanmichel ist offline