Das arbeiten an Elektrischen-Anlagen sollte nur von einem Fachmann gemacht werden.
E2000Plus Starter Board V2.0
Das E2000Plus Starter Board V2.0 ist eine komplette Einheit für die Hutschiene oder Diverse Andere Montage Orte.
Mit diesem Board sollte der Start mit E2000Plus sehr einfach sein!
Funktionen:
8x Multispannungs Eingänge (Passendes Sub Relais Aufstecken)
8x Relais Ausgänge Schliesser Kontakte (Sockel für Finder Relais 41.31.9.012.0010)
1x ADD Board für E2000Plus Busanbindung integriert.
1x Realtime Clock integriert.
Der Raspbery B+ und PI2 (PI3 kommt) wird mit auf das Starterboard montiert !
RaspberyA und B wird nicht unterstüzt !!!!
Zur Montage werden 12mm Distanzhülsen benötigt + Schrauben
4x Distanzhuelsen 12mm 1Reichelt DI 12MM
4x M3 6mm Schrauben SSK M3X6-200
4x M3 6mm Schrauben SZK M3X6-200
4x Faecherscheiben SKZ 3,2-100
Um das ganze auf die Hutschiene zu bekommen wird folgendes benötigt:
Reichelt:
2x CB SEF 1000
5x CB BE 3500
So sieht das ganze in der Wanne aus :
(Das ist unser Prototyp)
Schaltbild:
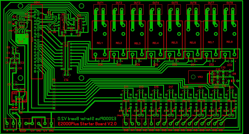
Layout:
Warenkorb Reichelt : Link
Der Warenkorb ist für ein komplett bestücktes Board mit Hutschienen-Wanne.
Bitte Warenkorb selber kontrollieren !!!!!!
Wer Fehler findet, bitte Info an Akim.
Danke!
Wichtig: E² plus [E²Bus] - Starter Board V2.0
18.12.2016 - 22:13:21 Uhr
Themenstarter